在这个大数据时代里面,使得人们看到了前所未有的世界关联性:用人们购物的数据可以预测人们的喜好、朋友圈、社交圈,用人们的社交圈可以预测到他们的消费偏好,这一切的实现,没有进行任何调查、设计、实验、推理,而仅仅是让沉没的数据再次发出声音。那么该如何让沉默的人力资源数据说话呢?
在人力资源管理领域中,有哪些数据尚未得到充分利用?这些数据又可以进行哪些深度挖掘?又可以如何提升人力资源管理水平?下面将一一进行介绍。
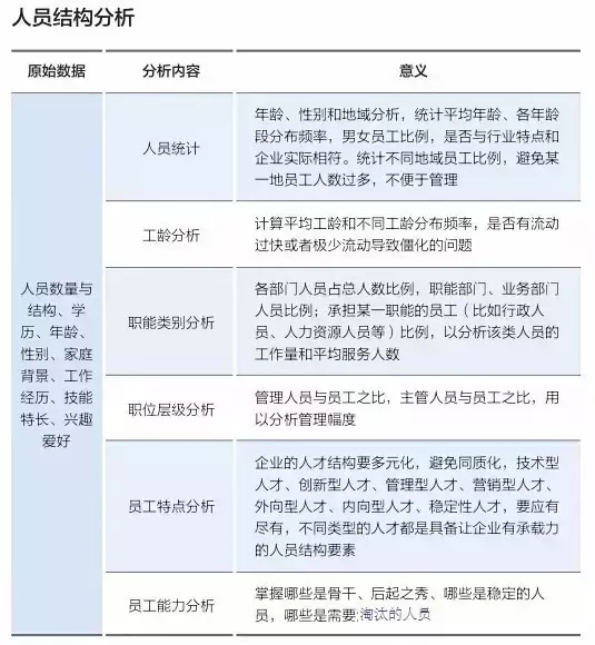
在日常的人力资源管理中,有哪些数据可以被利用?根据数据收集和使用的特点分为以下几种类型:

人力资源管理的最终目的是指向企业的长期发展和当前组织和个人绩效的提升,数据利用的最终目的也应当是指向这两个方向。图中所示的三维图(如下)展示的是人力资源各种数据可以应用的方向,为企业的发展和绩效提升贡献价值。






除此之外,有些数据本身需要通过进一步的统计处理,方能显示它的真正含义,下面举两个简单的例子进行说明。
测验所得的原始数据,只能表明受测者的得分,却并不能表明该分数在人群中实际的水平如何,即使使用一些国际测验会提供转化后的分数,通常也是在全球的常模下的得分情况,如果企业想要知道受测者在本企业或者本行业的状况,则需要获取本企业或本行业的常模,方能得出比较准确的水平。下面是一个企业的心理测验成绩在全球常模和自己企业常模下的不同得分情况,可以看出,同一个分数,当与不同的常模做比较的时候,所得的分数是不同的,代表的水平也是不同的。

绩效分数部分是由人主观评价所得,这使得其分数本身就带有了主观性,有些分数实际上是不能直接使用的,需要进行进一步的加工处理,方能获取数据真正的意义。例如在绩效考核360评价的时候,评分者的尺度是存在差异的,有的人手松,有的人手紧,同一个人被不同人评价,也许得分会相差很大。但是,企业对于360数据的处理,通常是直接使用这些数据,有的时候会将这些不同人评价的分数权加之后进行排名,这样操作是非常不合理的,很容易引起争议。在实际处理中可以使用一些统计方法,例如标准分,来规避评分者评分尺度的差异,使得分数和排名真正反映出被评价者在评价者心目中的位置,这样也能解决跨单位跨部门之间的比较问题。
标准化每个评价者的分数,使用到相同的平均分和标准差,统一评价者的尺度;
被评价者甲的总分=上级权重*上级标准分+平级权重*平级标准分+下级权重*下级标准分
数据分析建立的基础是数据可靠、全面、连续,在这个基础上建立起大数据分析或大数据的整合才有可能产生有价值的结论。但同时人力资源管理模块众多,从战略规划到招聘管理、培训发展、绩效管理、薪酬福利、员工关系、企业文化等等,需要进行数据分析的地方很多。但由于资源有限,要最大化的发挥人力资源分析的作用,在数据的收集和管理上,要注意以下事项。
● 从已有资源开始。人力资源管理部门手上有很多现成的数据,从这些数据入手,先一点点地做起来。数据本身不具备意义,关键在于如何将数据与人力资源业务关联起来。这需要发挥创造性和能动性,并投入非常多的精力,需要掌握系统的基本统计方法。
● 坚持不懈。要有沉淀,一旦决定要做分析工作,就要将它融入人力资源管理的日常业务工作中去,并安排专人负责日常数据的收集与整理。并且这项工作一定要有持久性,任何一个时间断面上的数据都难以单独进行有效的分析。组织内部历史数据的沉淀在评估和预测方面能发挥更大的作用。
● 打破常规,不断创新。大数据时代的崛起,在于没有拘泥于已有数据固有的意义,而是不断寻找数据之间的关联性,利用这种关联性去预测和整合。思维、技术、数据是拉动数据分析的三辆马车,其中思维是启动机,一个良好的利用数据的模式和思路,是使用数据并进行创新管理的根本。
●“工欲善其事,必先利其器”,作为一名人力资源从业者,需要利用本岗位所拥有的资源,这些还在沉默的数据是进行精细化人力资源管理的好工具,并且这个工具一旦开始发挥作用,随着时间和数据的累积,会逐渐成为指导企业成长和发展的人才风向标。
本文完,下篇为案例分析

作者:赵博
数据挖掘(Data Mining),又称为数据库中的知识发现(Knowledge Discovery in Database,KDD),就是从大量的、不完全的、有噪声的、模糊的、随机的实际应用数据中获取有效的、新颖的、潜在有用的、最终可理解的模式的过程。简单地说,数据挖掘就是从大量数据中提取或“挖掘”出有用的知识,从而帮助人们做出正确决策。
对于人力资源工作者而言,数据挖掘就是要在企业海量的人员数据、行为数据、经营数据和外部环境数据中进行深层分析,获得有利于促进人才发展、提升人力资本效率、优化商业运作模型、提高核心竞争力的信息,从而支持人力资源政策乃至经营决策的制定。

数据挖掘说起来比较“高深”,但其实离我们并不遥远。下面用M行的两个实际案例简要说明一下基于大数据的数据挖掘如何在人力资源管理活动中发挥作用。
1)问题提出
近年来,二级分行成为M行规模和利润的增长点,如何更好地支持二级分行的高速发展是总行一直关注的议题。二级分行普遍反映其所在地人才相对匮乏,最有经验、最有人脉资源的人才一般都在40-45岁,超出总行招聘的相应标准,人才引进难度较大。针对这个迫切的需求人力资源工作者应该如何处理?
2)数据整理与挖掘
为了回答上述问题,首先将各分行对公客户经理的数据进行了整理,分别分析一级分行和二级分行对公客户经理的特点,从而明确两者是否应该采用差异化的政策标准。
从对公客户经理在各经营机构的年龄分布情况看,60%-70%的对公客户经理集中在25-35岁,且二级分行30岁以下人员占比较高。这说明二级分行年轻人更多,但这并不能证明二级分行优秀人才引进困难,如果这些年轻人在二级分行可以做得很好,那么也不必修改政策,应该鼓励二级分行招聘年轻的客户经理,用更低的成本开展工作。但事实情况如何?
进一步分析优秀客户经理的分布情况。通过M行专业技术序列 评定为中级及以上的对公客户经理基本上代表了经营机构的中坚力量,这部分人群在各机构的年龄分布出现了有意思的变化:二级分行中级及以上的对公客户经理有50%以上都在35-45岁之间,而一级分行则是在25-35岁之间。这说明虽然二级分行25-35岁的人员较多,但真正业绩突出的则是35-45岁的人员,而一级分行25-35岁的人员不仅数量较多,其综合能力也较为突出。那到底是什么原因造成的?
进一步探讨分行优秀客户经理的特点。把学历、行业经历、专业经历和入行经历作为自变量,把客户经理专业技术评定综合得分作为因变量,用逐步带入的方式进行回归分析,看看不同经营机构影响客户经理综合得分的因素是什么。分析结果得出二级分行回归方程为:综合得分=69.83+0.663×专业经历,R2(预测程度)= 0.213;一级分行回归方程为:综合得分=50.07+3.34×学历+0.371×行业经历,R2(预测程度)= 0.083
由此可见,在二级分行专业经历显著影响客户经理综合得分,这也部分印证了二级分行所在地干得好的客户经理均是做工作经历较长的人员。而在一级分行情况则不同,进入回归方程的是学历和行业经历,说明在一级分行影响其综合得分的因素较多,其中较高的学历背景及较长的行业经验成为客户经理获得成功的重要条件。
3)结果解读与政策建议
通过上述的一系列分析可以看出,一级分行和二级分行优秀客户经理的成功条件不同,二级分行可能还是更多地采用关系型营销模式,而一级分行正在向专业型营销模式转变,因此在现阶段制定招聘标准时可进行差异化设计。
在二级分行增加年龄的弹性。可以选取95分位作为临界点,以便覆盖95%的优秀客户经理。经测算二级分行中级及以上客户经理入行年龄的95分位值为41.35岁,一级分行为40.45岁。因此,可以分别以42岁和40岁作为招聘的参考标准。
在一级分行应坚持现有的学历和年龄要求。针对一级分行均值差异检验表明,硕士研究生的业绩显著高于大学本科和大学专科,而大学本科和大学专科间无显著性差异。因此可以通过大量引进硕士研究生进行系统培养,从而满足未来的人才需求。
当然,以上的分析与建议均基于现状,最后的政策还需要结合企业未来的人才规划综合考虑后制定。
1)问题提出
近年来同业间竞争日趋激烈,核心人才流失现象严重,各机构均反映刚培养起来的优秀员工很快就被别人挖走,这在一定程度上影响了M行业务的高速发展。那么,针对这样棘手的问题人力资源工作者应该从何处入手避免核心人才流失?
2)数据整理与挖掘
对已参与专业技术序列评定的人员信息进行整理和分析,发现离职率最高的是C专业序列的人员,为8.89%,其他序列均在全行平均水平上下。因此,把C专业序列作为分析主体,尽量全的纳入这个群体员工的各项信息,如性别、年龄、学历、工作年限、入行年限、评定等级、行员等级变化等因素。采用Gini决策树 计算方法,去探索影响C专业序列人员离职的因素。
通过计算各因素对离职率的影响系数,最终以行员等级是否变化、性别和评定层级作为树节点绘制决策树。

由图3我们可以清晰的发现一些内在规律:两年内行员等级得到提升的女员工离职率显著低于全行平均水平;两年内行员等级得到提升的男员工离职率处于全行平均水平上下,评定为中高级的人员离职率略微偏高,但也处于可控范围内;两年内行员等级未提升的女员工评定为中级及以下的出现了较高的离职现象;而两年内行员等级未提升的男员工离职率大幅度提升,显著高于全行平均水平,特别是评定为高级的人员,离职率达到37.5%。
3)结果解读与政策建议
通过上述的分析可以看出,不同类别的群体存在差异巨大的离职倾向。各机构应关注离职高发群体,并制定差异化的留任计划和政策。
例如应定期盘点员工发展情况,特别关注行员等级未提升的,且在专业技术评定中已获得相应层级认可的男性员工。加强直接领导与高关注员工的沟通与交流,寻找阻碍员工发展的真实原因,根据具体原因采取针对性的措施:如员工发展目标不明确,则应及时描述发展目标和绩效要求,为员工发展指明方向,待达到相应目标后及时进行激励;如员工能力水平难以胜任现有岗位要求,则需要提供培训学习机会,增加辅导和反馈,帮助员工快速提升专业能力;如员工工作态度或思想出现问题,则需进行开诚布公的沟通,及时解除思想包袱……同时,针对高关注员工存在的普遍问题,还需研究制定或修订相应的政策制度,使其更能符合企业和员工的需求,激发员工动力。
如此一来,不仅能从前端尽可能地抑制离职行为的发生,防患于未然。同时还能化解一些潜在的问题和矛盾,激发员工的工作热情,进一步提升整体绩效表现。
上述两个案例只是数据挖掘的一些简单应用,但其分析结果所能带来的价值已经证明了数据挖掘在人力资源管理中的巨大潜力。那么,如何快速弥补人力资源工作者在数据挖掘方面的能力断层呢?笔者认为可以从以下几个步骤进行尝试:
第一、培养数据意识,用数据说话
首先,人力资源工作者应培养起数据意识。在日常工作中有意识地建立并积累有关人力资源管理活动的数据,在人力资源预测和决策时尽量用数据说话,营造出人力资源数据氛围。但要注意,数据分析的目的是解决实际问题,不能流于形式,为数据而数据,那样将会起到相反的效果。
第二、从某个领域开始,从描述统计开始
其次,人力资源工作者应认真盘点自己现有的数据资源。先从某个领域开始,特别是要从能为业务提供高价值的领域开始,尝试采用各种基础的统计方法和展现形式去描述现状。有时候,只是简单的描述出现状已经可以获得很多有价值的信息。
第三、从描述统计到推论统计
然后,人力资源工作者要不断提升自己的数据分析能力。在描述统计的基础上,对未知数量特征做出以概率形式表述的推论,去探索现象背后的原因,逐步实现从描述统计到推论统计的升华。当然,在这一部分,作为人力资源工作者更多地是深刻理解各种统计模型的原理,知道其能实现什么样的分析功能,具体的数据挖掘完全可以借助专业的第三方来完成。
第四、从预测到决策
最后,人力资源工作者需要从业务需求出发、从组织战略出发,制定大数据开发计划,有机结合预测结果与业务发展实际,正确解释和运用数据挖掘结果,为企业的最优决策提供依据。
借用大数据时代的经典语录:“谁掌握数据,谁就将掌握未来!”在日新月异的新经济时代,人力资源工作者也将通过掌控人力资源大数据,不断提升人力资源管理的科学性和公信力,在未来为企业的持续发展做出更大的贡献。
想了解更多信息,请关注成都开云官方站在线登入管理咨询公司(/),开云官方站在线登入管理咨询机构是一家全国性的管理咨询公司,拥有北京管理咨询公司,成都管理咨询公司和重庆管理咨询公司三地机构,专注结局战略规划、组织运营和人力资源的专业管理咨询。